スペルブラシ × ミッドジャーニー のコラボレーション

究極のAIアニメイラスト生成ツール

にじジャーニー V7は、美しいカスタムアニメイラストを作成するために特別に設計された最先端のAIです。 かつてない一貫性と優れた線画で、あなたの想像力を形にします。

今すぐ作成を始める →
230億+
パラメータ数
4096px
最大解像度
10倍
ドラフト高速化

にじ V7を選ぶ理由

V7は線画品質、一貫性、プロンプト理解において大幅に改善されています

強化された一貫性

あらゆるディテールで劇的に改善された一貫性。目、反射、背景要素がこれまで以上にシャープで統一感のある仕上がりになります。

🖌️

優れた線画表現

洗練された線画による、よりクリーンでフラットな美学を体験してください。プロのアーティストでも難しいとされる本格的なアニメアートの要です。

🎯

正確なプロンプト理解

新しいモデルはプロンプトをより正確に理解し、あなたが求めるものを的確に提供します。特定のキャラクターデザインに最適です。

🎨

スタイル参照機能

強力な --sref 機能を活用して、すべての作品で一貫したビジュアルスタイルを維持し、独自の美学を構築できます。

使い方ガイド

たった3ステップで美しいアニメイラストを生成

1

アカウント作成

にじ・ジャーニー公式サイトまたはディスコードでアカウントを作成します。無料プランから始められます。

2

プロンプト入力

生成したいイラストの説明を入力します。「--niji 7」パラメータを追加してV7モードを有効にします。

3

生成&ダウンロード

数秒で4枚のイラストが生成されます。気に入った画像をアップスケールしてダウンロードできます。

何が作れる?

あなたの想像力次第で無限の可能性

⚔️

ダイナミックなアクションシーン

👤

表現豊かなポートレート

🌸

かわいいちびキャラアート

✏️

クリーンな線画

🎭

オリジナルキャラクター

🏞️

美しい風景背景

V6 vs V7 比較

V7で何が変わったのか詳しく見てみましょう

機能 にじ V6 にじ V7
線画品質 良好 優秀 - 大幅に改善
キャラクター一貫性 中程度 高い - 目、手、ポーズの整合性向上
プロンプト理解 標準 高精度 - より正確な解釈
最大解像度 2048px 4096px
ドラフトモード なし 10倍速・50%コスト
スタイル参照 (--sref) 対応 改善された対応
モデルパラメータ 非公開 約230億

プロンプト例

参考にできるサンプルプロンプト

基本的なキャラクター

cute anime girl, long silver hair, blue eyes, school uniform, cherry blossoms, soft lighting --niji 7 --ar 3:4

アクションシーン

dynamic action pose, magical girl transformation, sparkles and light effects, detailed costume design --niji 7 --ar 16:9

風景・背景

anime style landscape, floating islands, sunset sky, detailed clouds, studio ghibli inspired --niji 7 --ar 21:9

スタイル参照付き

portrait of a warrior princess, detailed armor, dramatic lighting --niji 7 --sref [参照URL] --sv 100

プロのコツ

より良い結果を得るためのヒント

💡 詳細に記述する

キャラクターの特徴、服装、表情、ポーズ、背景など、具体的に記述するほど望む結果に近づきます。

🎯 アスペクト比を活用

--ar パラメータで縦長(3:4)、横長(16:9)、正方形(1:1)など、用途に合わせた比率を指定しましょう。

⚡ ドラフトモードを試す

アイデア出しの段階ではドラフトモードを使用して、素早く複数のバリエーションを確認できます。

🎨 スタイル参照を活用

--sref で好みのスタイルの画像を参照することで、シリーズ全体で一貫した美学を維持できます。

技術アーキテクチャ

にじ V7を支える最先端技術

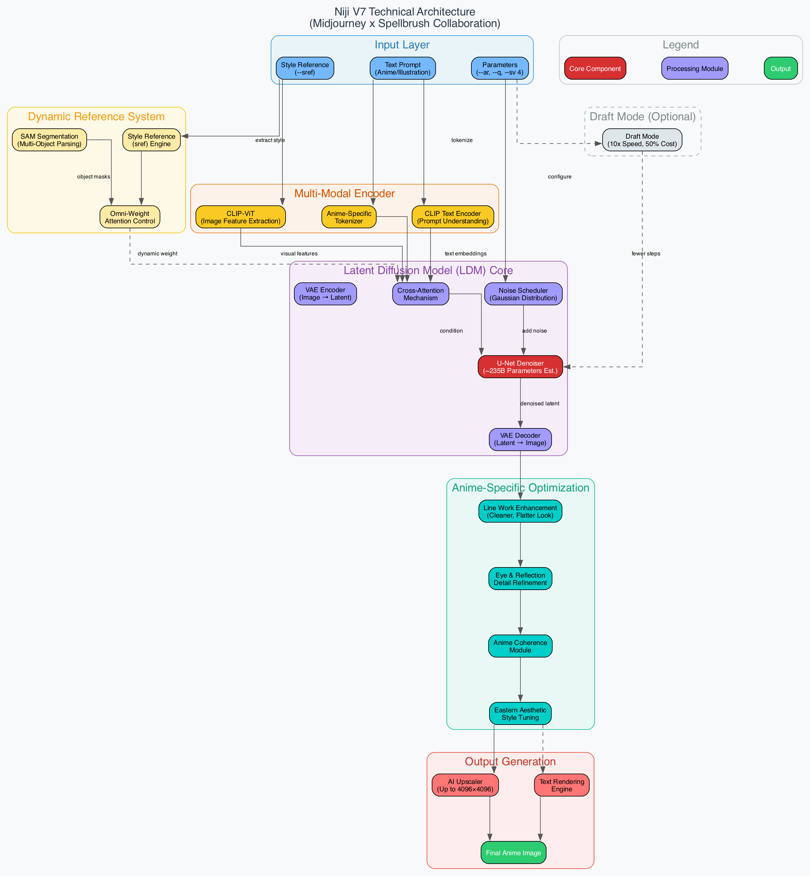
にじ V7 技術アーキテクチャ図

にじ V7の仕組み

にじ V7は、アニメスタイルの画像生成に特化した高度な潜在拡散モデル(LDM)アーキテクチャ上に構築されています。 システムは、複数の専門レイヤーを通じてクリエイティブな入力を処理し、素晴らしい結果を生み出します。

  • 入力レイヤー:スタイル参照(--sref)、テキストプロンプト、パラメータ(--ar、--q、--sv)による精密な制御
  • 動的参照システム:SAMセグメンテーションとオムニウェイトアテンションによるスタイルの一貫性
  • マルチモーダルエンコーダー:CLIP-ViTとアニメ専用トークナイザーによる深い視覚理解
  • LDMコア:クロスアテンション機構を備えた約230億パラメータのU-Netデノイザー
  • アニメ最適化:線画、目のディテール、東洋的美学チューニングの専門モジュール
  • 出力生成:最大4096×4096解像度対応のAIアップスケーラー
  • ドラフトモード:50%のコストで10倍の速度を実現するオプション機能

料金プラン

あなたのニーズに合ったプランを選択

ベーシック

$10/月
  • 月間200枚の画像生成
  • 標準生成速度
  • にじ V7アクセス
  • 基本的なアップスケール
プランを選択

プロ

$60/月
  • すべてのスタンダード機能
  • 最速生成モード
  • 12時間の高速生成
  • 商用利用権
  • 優先サポート
プランを選択

よくある質問

にじジャーニー V7に関する疑問にお答えします

にじジャーニー V7は、スペルブラシとミッドジャーニーのコラボレーションによって開発された、アニメスタイルの画像生成に特化した最先端のAIツールです。約230億のパラメータを持ち、高品質な線画、キャラクターの一貫性、正確なプロンプト理解を実現しています。
にじ・ジャーニーの公式サイト(nijijourney.com)またはディスコードサーバーからアクセスできます。プロンプトに「--niji 7」パラメータを追加することでV7モードを有効にできます。
限定的な無料トライアルが用意されています。継続して使用する場合は、ベーシック($10/月)、スタンダード($30/月)、プロ($60/月)のいずれかのプランに加入する必要があります。
V7はV6と比較して、線画の品質が大幅に向上し、キャラクターの一貫性(特に目や手)が改善されています。また、最大解像度が4096pxに増加し、新しいドラフトモード(10倍速・50%コスト)が追加されました。プロンプトの理解力も向上しています。
--sref は、参照画像のスタイルを生成画像に適用する機能です。お気に入りのアートスタイルや自分の過去の作品を参照することで、シリーズ全体で一貫したビジュアルスタイルを維持できます。--sv パラメータでスタイルの強度を調整できます。
プロプラン以上のサブスクリプションでは、生成した画像の商用利用が可能です。ただし、詳細な利用規約についてはにじ・ジャーニーの公式サイトで最新の情報をご確認ください。
ドラフトモードはV7で新しく追加された機能で、通常の10倍の速度で画像を生成できます。コストも50%に抑えられるため、アイデア出しや構図の検討段階で特に便利です。最終的な高品質版は通常モードで生成することをお勧めします。

あなたのアニメビジョンを現実に

何百万人ものクリエイターがにじ・ジャーニーで素晴らしいアニメアートワークを生成しています。

にじ・ジャーニーで始める →
🌐 ウェブ 💬 ディスコード 📱 アイオーエス 🤖 アンドロイド